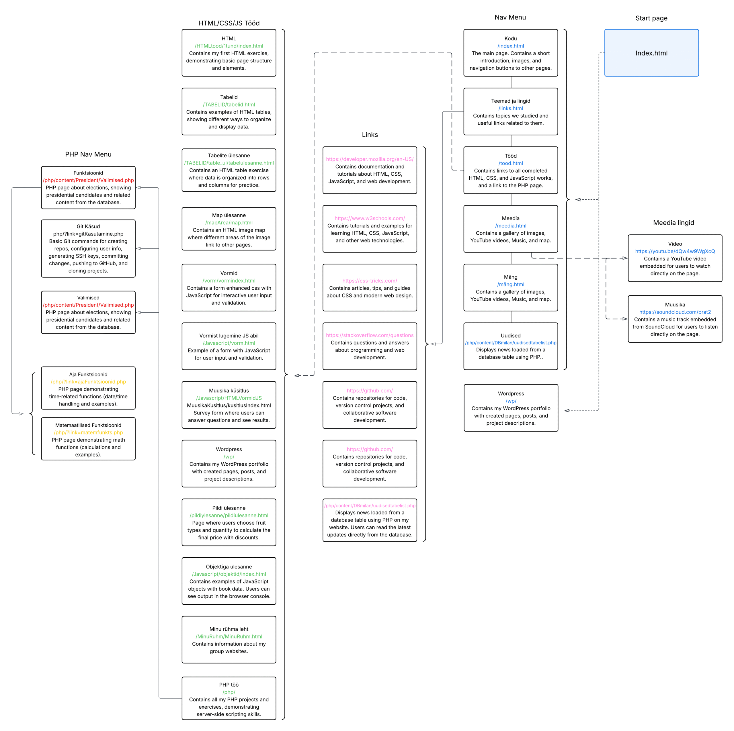
EST: Süžeetahvel (storyboard) on veebilehestiku graafiline skeem, mida saab joonistada paberile, teha graafikaprogrammis või genereerida veebiredaktoris. See aitab lisaks sisukaardile teha otsuseid disaini, tehnoloogia ja eelarve osas. Süžeetahvel annab kiire ülevaate peamistest funktsionaalsetest osadest, iga lehe pealkirjast ja sisu põhielementidest, ilma visuaalset disaini näitamata.
ENG: A storyboard is a graphic diagram of a website, which can be drawn on paper, created in a graphics program, or generated by a web editor. It complements the sitemap and helps make decisions about design, technology, and budget. The storyboard provides a quick overview of the main functional parts, titles, and key elements of each page, without showing visual design.
Näide minu storyboardist minu veebilehe index.html jaoks :

Kasutatud allikad: EUCIP
